Inhaltsverzeichnis
Teilnahme an bwLehrpool
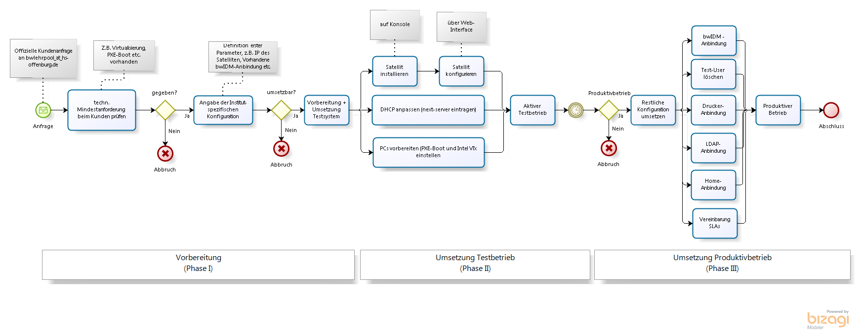
Sie haben Interesse an bwLehrpool und fragen sich, ob Sie alle Voraussetzungen erfüllen und wie Sie starten können? Dann sind Sie hier an der richtigen Stelle gelandet .
Voraussetzungen
Es gibt es einige grundlegende Anforderungen, um bwLehrpool an Ihrer Institution anzubieten. Diese bereiten in der Regel jedoch keine Probleme.
Satellitenserver
Herzstück von bwLehrpool ist der sogenannte Satellitenserver1). Dieser muss von der jeweiligen Institution betrieben werden. Wir stellen Ihnen den Server in Form einer Virtuellen Maschine (OVF-Format) bereit. Diesen müssen Sie in Ihrem Virtualisierungscluster (z.B. VMWare ESX) deployen. Der Server benötigt Zugriff auf den zentralen Masterserver in Freiburg, um Updates des Linux-Grundsystems abrufen zu können. Ansonsten ist kein Internetzugriff erforderlich.
Speicherbereich für Virtuelle Maschinen
Sie benötigen einen großen freien Speicherbereich zum Hochladen Virtueller Maschinen. Ein NFS-Server ist gut geeignet; CIFS oder DNBD3 sind ebenfalls möglich. Alternativ können Sie auch den internen Speicher des Satellitenservers verwenden - dies ist jedoch nur für Testzwecke zu empfehlen. Der benötigte Speicherplatz ist abhängig von der Anzahl der verwendeten VMs. Denken Sie auch daran, dass Linux-VMs in der Regel deutlich kleiner sind als Windows-VMs. Letztere benötigen schnell 30-50GB. Im Idealfall haben Sie 3-4TB in einem SSD/HDD-Verbund. Für den Anfang und zur Evaluation ist dies jedoch nicht nötig.
Clientrechner
Die Clients benötigen nicht die aktuellste Hardware. Zu empfehlen sind jedoch mind. 4GB RAM, 100MBit Netzwerkkarte, Festplatte mit etwa 50GB Partition exklusiv für bwLehrpool, VT-x (für 64Bit VMs). Einzig wirklich zwingende Voraussetzung, ist die Möglichkeit, über PXE (Netwerk) zu booten. Weitere Informationen zu den Hardware Anforderungen der Clients finden Sie unter: Client-Hardwareanforderungen
Netzwerk
bwLehrpool lädt sowohl das Linux-Grundsystem, als auch die benötigten Teile einer gestarteten VM über Netzwerk. Um die Bootdauer so gering wie möglich zu halten, sind idealerweise Ihre Poolräume mit 10GBit und die einzelnen Rechner mit jeweils 1GBit angeschlossen. Es hat sich allerdings gezeigt, dass ein Einsatz auch mit 1GBit pro Raum und 100MBit an den Clients ohne Schwierigkeiten möglich ist. Am besten setzen Sie mit uns zusammen eine Testumgebung auf und entscheiden dann, ob die Geschwindigkeit Ihrer Infrastruktur ausreichend ist.
Schnellcheck
Die harten Fakten nochmals in aller Kürze:
- Virtualisierungsplattform für den Satellitenserver, am besten ESX.
- Speicherbereich für Virtuelle Maschinen in Form eines NFS/CIFS (Größe abhängig von Anzahl der VMs).
- Möglichkeit, über PXE zu booten (Anpassung des DHCP-Servers nötig).
- Gute Netzanbindung der Räume/Clients.
Wie geht's jetzt weiter?
Sie sind neugierig geworden? Am besten melden Sie sich direkt bei uns unter support@bwlehrpool.de und wir besprechen in Ruhe alles Weitere. Wir kommen gern vorbei und setzen mit Ihnen zusammen eine Testinstallation auf. Natürlich können Sie das Ganze auch in einem kleinem Umfang testen, bevor Sie alle Rechner mit bwLehrpool versorgen. Es sind nur minimale Eingriffe in die Infrastruktur notwendig. Sie können bwLehrpool in der Regel ohne Probleme mit bestehehenden Systemen, z.B. zur Softwareverteilung, parallel einsetzen. Falls bwLehrpool nicht das Richtige für Sie ist, sind alle Änderungen innerhalb kürzester Zeit rückgängig gemacht.
Die Installation bwLehrpools ist in der Regel innerhalb eines Tages erledigt.
Alternativ können Sie die Umgebung auch in Eigenregie aufsetzen. Sie bekommen von uns einen Downloadlink für den aktuellen Satellitenserver und das zugehöriges Installationshandbuch bereitgestellt. Falls Sie auf Fragen oder Probleme stoßen, sind wir selbstverständlich für Sie da.
Natürlich sind Sie auch herzlich eingeladen, das System an der Uni Freiburg oder der HS Offenburg live zu erleben. Wir führen Ihnen alles vor, und Sie können sich ein eigenes Bild vom Einsatz im Lehrbetrieb machen.
